大公网

大公报电子版
首页 > 快消 > 酒水 > 正文

出台的首个涉茅台酒价格认定指导意见已被删除,曾有商家“蹭”茅台热度被罚款

2023-11-14 12:25:21大公快消 作者:忠情
字号
放大
标准
分享
  11月7日,据陕西省发展和改革委员会官网显示,陕西省价格认证中心制定印发了《茅台酒价格认定指导意见》。
  《茅台酒价格认定指导意见》是为进一步规范茅台酒价格认定工作,统一操作方法、程序和标准,提高价格认定工作质量,保证价格认定结论的客观公正,保障纪检监察、司法和行政工作的顺利进行。

  11月13日,陕西省发改委《茅台酒价格认定指导意见》的源头文件已被删除,原因不详,一时间引发网友热议。

  实际行动兑现不涉及市场指导价

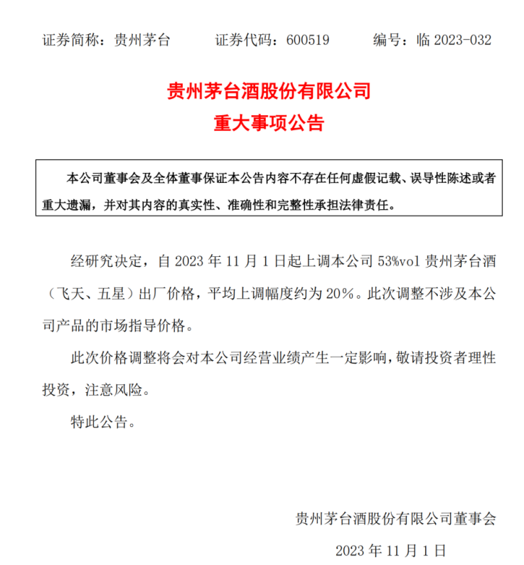
  就在指导意见出台的前不久,贵州茅台刚发布公告称,经研究决定,自2023年11月1日起上调53%vol贵州茅台酒(飞天、五星)出厂价格,平均上调幅度约为20%。此次调整不涉及本公司产品的市场指导价格。
  茅台相关工作人员表示,公司调整部分产品的出厂价格是正常的合理的企业经营行为,因为公司充分考量了宏观经济环境和市场供需变化作出的价格调整。公司兼顾了企业长远的发展,还有市场长期稳定的基础上调整的部分产品的出厂价格。

  虽然公告显示此次调整不涉及市场指导价,但有茅台酒曾经的经销商仍对此表示,压缩经销商利润只会更加催生经销商惜售,变相去卖高价,让消费者更难买到平价茅台。

  自贵州茅台酒(飞天、五星)发布提价公告后已经过去了十几天,市场并未掀起多大的波澜。一切都宣示着这次调整是一个健康的价格调整。据某茅台经销商透露:“市场上能够直接买到飞天茅台的零售价还是在2600元左右,减去1169的出厂价,利润仍然有1500元左右,比出厂价都高好几百。”

  在今年的双十一期间,通过在天猫、京东及网易等多个平台投放数万瓶“1499”的飞天茅台,贵州茅台用实际行动兑现了其在提价公告中对产品价格体系的严肃承诺,即只提高出厂价,不涉及市场指导价。

  而在电商平台方面,天猫从11月3日晚8点开始投放8000瓶1499元飞天茅台,而在11月11日晚8点起,天猫超市放量投放4万瓶飞天茅台;苏宁易购也从11月10日晚8点开始投放1000瓶,在11月11日上午9点30分和晚上8点共投放5000瓶;在10月20日当天,贵州茅台京东自营旗舰店投放2000瓶茅台酒。

  据了解,目前53度500ml的原箱飞天茅台市场终端价约为2900元/瓶,散装茅台约2600元/瓶。而双11的1499/瓶无疑是让许多消费者都感觉是“天上掉馅饼”。有消费者表示:“1499的价格抢一瓶就能挣一千,这么好的事谁能拒绝啊。”

  “蹭热度”也违法?曾有商家被罚款7万余元

  贵州茅台酒股份有限公司主要业务是茅台酒及系列酒的生产与销售。主导产品“贵州茅台酒”是世界三大蒸馏名酒之一,也是集国家地理标志产品、有机食品和国家非物质文化遗产于一身的白酒品牌。

  9月4日,茅台与瑞幸联合出品的“酱香拿铁”咖啡席卷网络,在各大社交平台和朋友圈广泛传播。据瑞幸官方公布的饮品售价来看,“酱香拿铁”零售价38元/杯,使用首杯优惠券后到手价为19元/杯。

  虽然有不少网友都给出了差评,更是有网友评论称:“茅台咖啡一口下去,让我想起了我曾经商务接待喝大了,回了家抱着马桶吐到睡着,半夜醒来没漱口时嘴里那个味道”,但不得不说,茅台咖啡的热度已然拉满。

  此外,9月5日,“茅台巧克力”也冲上微博热搜。今年茅台冰淇淋一周年庆活动上,茅台集团董事长丁雄军曾表示,贵州茅台将加大研发酒心巧克力、含酒饮品、棒支、软冰等产品,建立不同类型、不同价位、特色显著的产品矩阵。据知情人士透露,茅台巧克力也即将上线了。

  但此次的茅台巧克力推出后的热度却并不如酱香拿铁,有不少网友对此并不买账。甚至有网友调侃称;“茅台酒快把自己玩成料酒了,什么里面都能加,加一滴身价倍增,这次推出的茅小凌酒心巧克力一颗近20元,比德芙的普通巧克力贵了10倍,属实有点消费不起”。

  而在这个热度等于流量,流量等于销量的时代,热度上去了,必然就会出现许多“蹭热度”的商家或商品。近期,市场上又出现了“茅台火锅”。

  据了解,湖南长沙一火锅在门店上新了售价128元/份的“酱香茅台火锅”,宣发称每一份火锅中含有8ml贵州茅台酒,并将于现场当面添加,保真。当天即有律师指出,该火锅店的行为已构成侵权。

  而对于是否得到了茅台方面的授权的问题,该店工作人员表示,他们只负责执行,是否有茅台方面的授权,他并不清楚。除了“茅台火锅”以外,还曾有商家擅自制售茅台咖啡而被立案处罚。

  据企查查显示,2022年,无锡市心甜化妆品经营部曾在未取得商标授权的情况下自制“茅台咖啡”销售,并在未获得茅台授权情况下私自在店内设置了“专属特调茅台咖啡53”“咖啡天花板玖号53飞天茅咖”等宣传牌。同时在抖音、小红书等社交软件上对其销售的茅台咖啡商品进行宣传。

  最终被没收违法所得和罚款共计7万余元。决定书文号:锡梁市监处罚(2022)00150号;违法行为类型:侵犯注册商标专用权行为及其从属;处罚决定日期:2022年3月22日;决定机关:无锡市梁溪区市场监督管理局。
  有不少网友疑惑,“哪条法律说买了东西以后,和别的混在一起就是侵权?”“卖咖啡还加奶呢,是不是未授权也侵权?”

  河南泽槿律师事务所主任付建表示,“如果餐饮店在未经茅台授权的情况下,将茅台酒添加到食品中售卖,这确实是侵犯了茅台的商标权和著作权,构成了侵权行为。可能会因侵害茅台公司的权益而被索赔,也可能涉嫌不正当竞争被处以高额罚款,情节严重的,还可能被吊销营业执照”。
责任编辑:王杰
大公原创,未经授权不得转载

相关内容

点击排行