大公网

大公报电子版
首页 > 快消 > 新消费 > 正文

因未及时披露公司重大事件,好想你被证监会出具警示函

2023-01-28 12:36:14大公快消 作者:齐洁
字号
放大
标准
分享
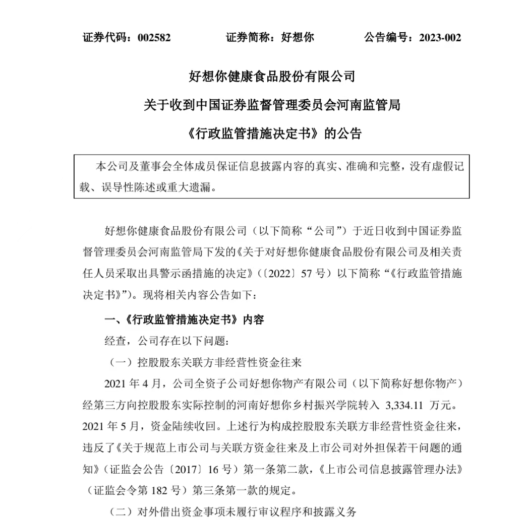
  大公快消讯  1月20日,好想你健康食品股份有限公司(简称“好想你”)发布公告称,公司近日收到中国证券监督管理委员会河南监管局下发的《关于对好想你健康食品股份有限公司及相关责任人员采取出具警示函措施的决定》,公司及董事长、董秘被出具警示函。


 
  公告显示,2021年4月,公司全资子公司好想你物产有限公司(以下简称好想你物产)经第三方向控股股东实际控制的河南好想你乡村振兴学院转入3,334.11万元。2021年5月,资金陆续收回。上述行为构成控股股东关联方非经营性资金往来,违反了《关于规范上市公司与关联方资金往来及上市公司对外担保若干问题的通知》(证监会公告〔2017〕16号)第一条第二款,《上市公司信息披露管理办法》(证监会令第182号)第三条第一款的规定。
 
  此外,好想你对外借出资金事项未履行审议程序和披露义务。2021年4月至6月,好想你物产向郑州德广置业有限公司借出资金3,000万元、向河南启日贸易有限公司借出资金2,500万元。公司未对上述借出资金事项履行审议程序和对外披露,违反了《上市公司信息披露管理办法》(证监会令第182号)第三条第一款的规定。
 
  因此,河南证监局认为,好想你董事长兼总经理石聚彬、董事会秘书豆妍妍未按照《上市公司信息披露管理办法》规定履行勤勉尽责义务,对上述违规行为负有主要责任。河南证监局决定对好想你及石聚彬、豆妍妍采取出具警示函的行政监管措施,并记入证券期货市场诚信档案。
 
  企查查信息显示,好想你枣业是一家集红枣种植加工、冷藏保鲜、科技研发、贸易出口、观光旅游为一体的综合型企业。
 
  根据最新业绩预告显示,好想你预计2022年净利润为亏损1.38亿元—1.98亿元,同比下滑323.90%—421.25%。
 
  对于业绩变动原因,好想你表示,报告期内,受疫情管控影响,公司线下专卖店无法正常营业及客流下降,对线下产品销售及线上物流运输造成不利影响。
 
  与此同时,毛利率方面,受新疆红枣产量大幅下降影响,2021年第四季度公司集中采购红枣原料的价格较高,导致报告期内生产领用红枣原料的价格同比大幅增长,且报告期内电力、天然气等能源价格上涨,以上两种因素造成公司生产成本上涨,毛利率有所下降。
 
  此外,2022年,受疫情管控导致物流受阻、内地主要红枣批发市场阶段性关停,消费低迷,使得红枣现货和期货价格出现下跌。据悉,好想你将于2023年4月28日披露《2022年年报》。
责任编辑:李琪
大公原创,未经授权不得转载

点击排行