大公网

大公报电子版
首页 > 房产 > 地产 > 正文

廊坊正式取消限购,环京楼市何时复苏?

2022-08-09 17:45:48大公房产 作者:江舟舟
字号
放大
标准
分享
  限购政策五年后,环京楼市终于迎来政策松绑。
 
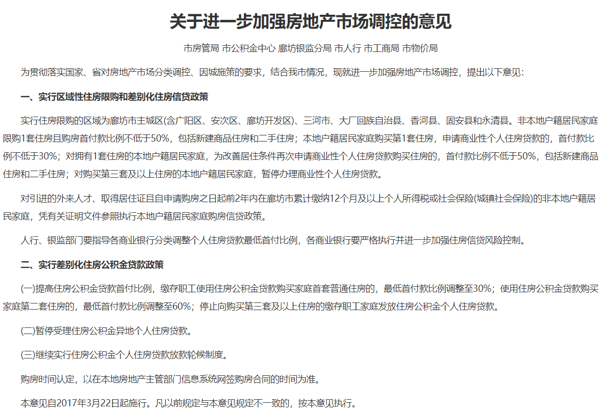
  8月9日,大公房产从“廊坊政务”官方微信获悉,河北廊坊市近日发布了《廊坊市扎实推动全市经济平稳健康发展的一揽子措施及配套政策明白卡》(以下简称《明白卡》),其中就支持房地产良性循环和健康发展,廊坊市正式宣布:取消户籍、社保(个税)等不适应当前房地产市场形势的限制性购房条件。
 
 
  此外,该政策还对"北三县" 和环雄安新区周边县(市)等重点区域的住房限售年限要求全面取消。并要求,对招才引智高端人才、招商引资企业高管、北京非首都功能疏解随迁人员购买首套时,按照本地户籍对待。
 
  据了解,这是自2017年的“实施区域型住房限购和差别化信贷政策”出台以来,首个官方正式公开的松绑文件。
 
 
  早在今年6月17日,廊坊市人民政府网就曾公布《关于支持房地产业良性循环和健康发展的六条政策措施》,但当时第一条措施的内容并没有公开,只公开了后五条。中原地产首席分析师张大伟表示:“此次《明白卡》完整公布六条内容,也就意味着已经执行了5年的‘限购政策’正式取消。”
 
  1、被“冰封”的廊坊楼市
 
  除了放开限购、限售,廊坊市此次政策还在满足个人购房合理资金需求方面作出优化调整。
 
  《明白卡》显示,对符合条件的个人住房按揭贷款加大投放力度,及时满足融资需求。对于贷款购买普通自住房的居民家庭,首套住房商业性个人住房贷款利率下限调整为不低于相应期限贷款市场报价利率减20个基点,并力争2022年8月份全市新发放个人住房贷款加权平均利率较4月份下降30个基点。
 
  此外,廊坊市还进一步降低住房公积金贷款首付比例。缴存职工使用住房公积金贷款购买家庭首套自住住房的,首付款比例不低于20%。对拥有1套住房并已结清相应购房贷款的缴存职工家庭,再次申请住房公积金贷款购买普通自住住房,首付款比例不低于20%。而对拥有1套住房但未结清相应商业性个人住房贷款的缴存职工家庭,再次申请住房公积金贷款购买普通自住住房,首付款比例则不低于30%。
 
  广东省规划院住房政策研究中心首席研究员李宇嘉指出:“阶段性的退出限购限售政策,适当降低公积金首付比例,对于满足刚性需求和改善性需求,特别是部分临近的北京新市民购房的需求具有积极的意义。”
 
  值得注意的是,在本次政策正式发布之前,北三县(三河、香河、大厂)就已经出现了信贷政策利好的苗头。
 
  根据中国经营报报道,六月份时,廊坊对于购买首套房、二套房的居民家庭,申请房贷的首付比例已分别下调至20%、30%,之前为30%、50%。此外,申请商业性个人住房贷款的首套、二套房贷利率最低也分别下降至4.25%、5.05%。
 
  但此利好并未能明显激活廊坊房地产市场。克而瑞发布的数据显示,2022年7月份,廊坊市65个在售项目合计成交约500套左右,环比下降2成,同比下降5成左右,新房成交均价仍在1.1万元/平米左右徘徊。
 
  “政策促进作用肯定是有的,但是不会很明显。”李宇嘉对大公房产表示:“廊坊这个城市相对来说比较特殊,因为它很靠近北京,尤其是北三县。从前这个城市的房地产市场销量主要还是靠北京外溢的自住客,投资客比较少,所以整个市场受北京楼市影响非常大。当前北京楼市仍处于一个不温不火的态势,居民买房热情不是很高,这种时候他们就更不会去廊坊买房。只有北京的楼市出现明显反弹以后,廊坊的楼市才会有所好转。”
 
  “另外还有一个很重要的因素,就是购房者对廊坊楼市信心不足。”李宇嘉认为,“从2017年最高峰到现在,北三县的房价几乎腰斩,低于之前买房人的预期,所以当前市场情绪比较弱,对于廊坊房地产市场来说,中短期内难有明显的反弹。”
 
  2、环京“春天”何时来?
 
  那么环京楼市未来还能重新启动吗?李宇嘉表示,主要取决于以下几个方面:
 
  一是北京的楼市能否明显的回升。“只有北京楼市回升以后,北京新市民买房的需求上升,廊坊的楼市才会滞后三到六个月回升。”
 
  二是环京楼市能否在公共服务均等化上面有很大的进展。“如果还像现在这样大面积的房地产化,公共服务并未跟上,就难以带来实质性的、趋势性的需求反弹。”
 
  张大伟也指出:“环京楼市的问题不是房地产方面的问题,而是京津冀如何真正融合的问题。”
 
  2016年,伴随着北京房价上涨,购房需求大量外溢至环京区域。不到一年时间,包括廊坊在内的环京区域房价基本翻倍,燕郊新房单价达到每平米4万元,大厂3万元,固安2.5万元。2017年,廊坊正式开启限购,非本地户籍购房需要3年连续社保或个税,北京购房人群大幅减少,市场成交规模急速回落。
 
  张大伟表示:“经历过过去4年打压的京津冀市场,基本已经对一般的房地产利好免疫了。”
 
  对于2022年此次放松的政策,张大伟指出:“限购政策的放松,肯定会带来一些热度,燕郊等环京楼市有望见底,但限购政策并不能彻底扭转燕郊市场颓势,核心还要看通勤问题和信贷。”
 
  合硕机构首席分析师郭毅对大公房产表示:“廊坊市场遇冷的核心原因,不仅仅是当年的限购政策引起的。限购政策或是触发市场遇冷的一个起始点,但更重要的是廊坊区域实际并没有很好的产业支撑,以及吸引人才集中流入的相关政策,所以当前解除限购对市场的提振作用或不会很明显。”
 
  此外,交通问题也是影响廊坊市场近几年成交低迷的原因之一。郭毅指出:“对于北京的上班族来说,环京地区通勤也带来了困扰,而高铁的开通也并没有很好的改善廊坊既有的交通压力,目前除了22号线,还没有更多关于通往廊坊片区的地铁线路建设。此外,廊坊本地的地缘性置业需求占比不高,更多的购房需求还是依赖于北京外溢的购房人群。”
 
  郭毅称:“市场转冷有一个周期,筑底回暖也有一个上行的过程,很难通过单个政策就短期内立竿见影。当前环京片区整体需求相对疲软,价格下行,已经形成了一个明显的谷底,然而北京市场自身也出现需求量下行,所以环京很难依靠解除限购拉动购房需求入场。”
 
  数据显示,就在8月第一周,北京新房成交1092套,环比下跌19.82%;二手房成交2743套,环比下跌21.56%。诸葛找房数据研究中心表示,进入8月份首周,成交量呈现周期性下降的局面,预计8月份将会延续7月的市场行情,难以出现大幅度的上涨行情。
责任编辑:江舟舟
大公原创,未经授权不得转载

点击排行